Structural Equation Modeling of Suicidal Ideation and Associated Factors among Elderly Women in Korea
- Hung Sa Lee1, Dohyun Lee2,
- Received October 24, 2014 Accepted November 27, 2014
- ABSTRACT
-
- Background
- Although the suicide rate in Korea is the highest in the world, only limited studies have been done on suicide and its associated factors. In this regard, we studied a conceptual model and the relationships and interactions of activity of daily living (ADL), social support, depression, and suicidal ideation among elderly women in Korea.
- Methods
- A cross-sectional descriptive study, subjects included 194 community-dwelling elderly women. Their ADL, multi-dimensional scale of perceived social support (MSPSS), depression, and suicidal ideation (SI) were examined. The t-test, ANOVA test, Pearson's correlation coefficient, multiple regression analysis, and structural equation modeling were utilized in data analysis.
- Results
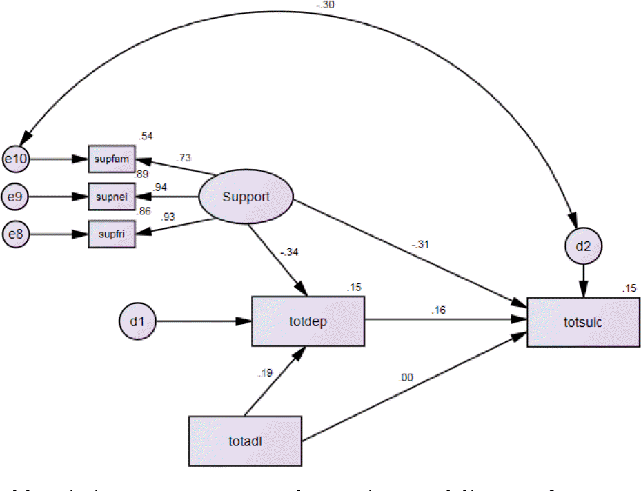
- There were significant correlations between SI and economic status, social support, and depression. Depression was correlated with not only SI but also ADL (r=0.195, P=0.006) and social support (r=-0.337, P<0.001). Absolute fit indices demonstrated that the research model had a good model fit. There were significant factor loading values from depression to SI (standardized estimate=0.157, P=0.023) and from social support to SI (standardized estimate=-0.308, P<0.001). There were two indirect effects from social support to SI and from ADL to SI. The mediating factor of these two indirect effects was depression.
- Conclusions
- Suicidal ideation in the elderly needs to be prevented; and more attention should be given to this end. Social support programs encouraging family participation are greatly effective in prevention of senior citizens' suicidal ideation.
Table 1.
Differences of variables according to general characteristics of study participantsa
| Characteristics | N | ADL | SS | Dep | SI |
|---|---|---|---|---|---|
| Age, y | 77.50 (±5.84) | ||||
| 65–74 | 54 (27.8) | 7.33 (±1.71) | 4.03 (±0.99) | 4.59 (±3.29) | 5.68 (±1.51) |
| 75 & over | 140 (72.8) | 7.52 (±1.79) | 3.90 (±0.99) | 5.91 (±4.18) | 5.92 (±1.86) |
| t (P)b | –0.66 (0.508) | 0.77 (0.442) | 2.31 (0.022) | –0.83 (0.407) | |
| Marital status | |||||
| Married | 98 (50.5) | 7.67 (±2.23) | 3.89 (±0.97) | 5.41 (±4.05) | 5.83 (±1.57) |
| Bereaved | 96 (49.5) | 7.26 (±1.06) | 3.99 (±1.02) | 5.67 (±3.95) | 5.87 (±1.96) |
| t (P) | 1.64 (0.102) | –0.69 (0.489) | –0.45 (0.653) | –0.15 (0.881) | |
| Education level | |||||
| No education | 96 (49.5) | 7.78 (±2.38)A | 3.83 (±1.07) | 6.47 (±4.18)A | 5.82 (±1.67) |
| Elementary school | 85 (43.8) | 7.18 (±0.69)B | 4.00 (±0.91) | 4.72 (±3.69)B | 5.85 (±1.85) |
| Junior high school | 13 (6.7) | 7.00 (±0.01)C | 4.32 (±0.88) | 4.00 (±2.91)B | 6.07 (±2.10) |
| F (P) | 3.09 (0.047) | 1.60 (0.204) | 5.61 (0.004) | 0.11 (0.890) | |
| A>B>C | A>B | ||||
| Economic status | |||||
| Low | 54 (27.8) | 7.77 (±2.27) | 3.48 (±1.10)A | 8.03 (±3.85)A | 6.83 (±2.36)A |
| Middle | 109 (56.2) | 7.38 (±1.59) | 4.15 (±0.92)B | 4.74 (±3.83)B | 5.47 (±1.38)B |
| High | 31 (16.0) | 7.22 (±1.25) | 3.98 (±0.79)C | 4.03 (±2.79)C | 5.48 (±1.06)B |
| F (P) | 0.36 (0.698) | 8.72 (<0.001) | 17.44 (<0.001) | 12.73 (<0.001) | |
| A<B | A<B<C | A<B | |||
| Living together | |||||
| Alone | 87 (44.8) | 7.37 (±1.35) | 3.95 (±0.97) | 6.02 (±4.13) | 5.79 (±1.74) |
| Spouse | 63 (32.5) | 7.77 (±2.55) | 4.01 (±1.02) | 5.44 (±3.83) | 5.76 (±1.68) |
| Children | 44 (22.7) | 7.20 (±0.82) | 3.82 (±1.01) | 4.75 (±3.88) | 6.11 (±1.96) |
| F (P) | 1.57 (0.209) | 0.48 (0.615) | 1.52 (0.221) | 0.60 (0.548) | |
| Health status | |||||
| Bad | 103 (53.1) | 7.74 (±2.23) | 3.86 (±1.03) | 6.21 (±4.20)A | 6.01 (±1.90) |
| Middle | 48 (24.7) | 7.12 (±0.73) | 4.14 (±0.95) | 5.10 (±3.61)B | 5.47 (±1.35) |
| Good | 43 (22.1) | 7.18 (±1.07) | 3.88 (±0.93) | 4.44 (±3.65)B | 5.88 (±1.82) |
| F (P) | 2.79 (0.064) | 1.39 (0.251) | 3.45 (0.034) | 1.53 (0.219) | |
| A>B | |||||
| Living area | |||||
| Urban | 41 (21.1) | 7.09 (±0.37) | 3.71 (±0.98) | 5.19 (±3.45) | 5.85 (±1.85) |
| Rural | 153 (78.9) | 7.56 (±1.96) | 4.00 (±0.99) | 5.64 (±4.13) | 5.85 (±1.76) |
| t (P) | –2.77 (0.006) | –1.61 (0.107) | –0.63 (0.528) | –0.08 (0.994) | |
| Working | |||||
| No | 99 (51.0) | 7.58 (±1.94) | 3.91 (±1.07) | 6.36 (±4.23) | 5.98 (±2.00) |
| Yes | 95 (49.0) | 7.34 (±1.55) | 3.97 (±0.91) | 4.70 (±3.56) | 5.71 (±1.49) |
| t (P) | –0.94 (0.349) | 0.38 (0.700) | –2.94 (0.004) | –1.07 (0.238) | |
| Total | 194 (100) | 7.46 (±1.76) | 3.94 (±0.99) | 5.54 (±3.99) | 5.85 (±1.77) |
Table 2.
Correlations between ADL, social support, depression, and suicidal ideationa
Table 3.
Variables influencing suicidal ideation of subjectsa
Table 4.
Standardized parameter statistics in hypothetical modela (regression weights)
| Path of variables | Standardized estimate | S.E. | C.R. | P | Label | Direct effect | Indirect effect | ||
|---|---|---|---|---|---|---|---|---|---|
| Dep | ← | SS | –0.337 | 0.062 | –4.847 | <0.001 | par_6 | –0.337c | 0.000 |
| Dep | ← | ADL | 0.190 | 0.150 | 2.850 | 0.004 | par_7 | 0.190c | 0.000 |
| Friend support | ← | SS | 0.927 | 0.927 | 0.000 | ||||
| Neighbor support | ← | SS | 0.943 | 0.051 | 19.461 | <0.001 | par_1 | 0.943c | 0.000 |
| Family support | ← | SS | 0.734 | 0.045 | 12.989 | <0.001 | par_2 | 0.734c | 0.000 |
| SI | ← | Dep | 0.157 | 0.031 | 2.276 | 0.023 | par_3 | 0.157b | 0.000 |
| SI | ← | ADL | 0.003 | 0.064 | 0.052 | 0.958 | par_4 | 0.003 | 0.030 |
| SI | ← | SS | –0.308 | 0.029 | –4.184 | <0.001 | par_5 | –0.308c | –0.053 |
| e10 | ↔ | d2 | –0.296 | 0.307 | –3.766 | <0.001 | par_8 |
- REFERENCES
- REFERENCES
References
1. OECD Fact book 2014. Economic, Environmental and Social Statistics. 2014. [Accessed October 10. 2014;http://www.oecd-ili-brary.org/economics/oecd-factbook-2014_factbook-2014-en.2. Korean statistical information service. Annual report on the causes of death statistics. Daejeon: Statistics Korea; 2013. [Accessed October 10, 2014].. http://kosis.kr/ups/ups_01List01. jsp?grp_no=&pubcode=YD&type=F..3. Kim HJ, Kwon JH. Relationship between meaning of life and suicide ideation: mediating effects of perceived social support and avoidance coping style. Korean J Clin Psychol 2012;31(2):589-606.
[Article]4. Park JI, Han MI, Kim MS, Yoon MS, Ko SH, Cho HC, et al. Predictors of suicidal ideation in older individuals receiving home-care services. Int J Geriatr Psychiatry 2014;29(4):367-76.
[Article] [PubMed]5. Kim HS. A study on epistemology of Korean elder's suicidal thought. J Korean Gerontol Soc 2002;22(1):159-72.6. Malfent D, Wondrak T, Kapusta ND, Sonneck G. Suicidal ideation and its correlates among elderly in residential care homes. Int J Geriatr Psychiatry 2010;25(8):843-9.
[Article] [PubMed]7. Forsell Y, Jorm AF, Winblad B. Suicidal thoughts and associated factors in an elderly population. Acta Psychiatr Scand 1997;95(2):108-11.
[Article] [PubMed]8. Yip PS, Chi I, Chiu H, Chi Wai K, Conwell Y, Caine E. A prevalence study of suicide ideation among older adults in Hong Kong SAR. Int J Geriatr Psychiatry 2003;18(11):1056-62.
[Article] [PubMed]9. Yen YC, Yang MJ, Yang MS, Lung FW, Shih CH, Hahn CY, et al. Suicidal ideation and associated factors among community-dwelling elders in Taiwan. Psychiatry Clin Neurosci 2005;59(4):365-71.
[Article] [PubMed]10. Awata S, Seki T, Koizumi Y, Sato S, Hozawa A, Omori K, et al. Factors associated with suicidal ideation in an elderly urban Japanese population: a community-based, cross-sectional stud y. Psychiatry Clin Neurosci 2005;59(3):327-36.
[Article] [PubMed]11. Bae JY, Kim WH, Yoon KA. Depression, suicidal thoughts and the buffering effect of social support among the elderly. J Korean Gerontol Soc 2005;25(3):59-73.12. Jang SY, Choi B, Ju EY, Kim YM, Kang SB, Park S, et al. Association between restriction of activity related to chronic diseases and suicidal ideation in older adults in Korea. Geriatr Gerontol Int 2014;14(4):983-8.
[Article] [PubMed]13. Seo IK, Cho HC. Mediation effects of depression in the relationship between stress and suicidal ideation of the elderly: a comparative study on people who live alone and those who live with family. J Welfare for the Aged 2013;61:135-62.14. Ahn JH. An analysis on the explanatory model for suicidal ideation among older Korean immigrants in the U.S.: mediating effects of depression & moderating effects of age. Korean J Family Social Work 2012;38:257-90.15. Won CW. Korea activities of daily living scale and Korea instrumental activities of daily living scale. J Korean Geriatr Soc 2002;6(1):1-10.16. Zimet GD, Dahlem NW, Zimet SG, Farley GK. The multidimensional scale of perceived social support. J Pers Assess 1988;52(1):30-41.
[Article]17. Ko MS, Seo IK. Influences of the elderly's health status upon their stress and depression and moderating effects of social supports. Korean Public Health Research 2011;37(1):1-14.18. Yesavage JA, Sheikh JI. Geriatric depression scale (GDS): recent evidence and development of a shorter version. Clin Gerontol 1986;5(2):165-73.19. Jang Y, Kim G, Chiriboga D. Acculturation and manifestation of depressive symptoms among Korean-American older adults. Aging and Mental Health 2005;9(6):500-7.
[Article] [PubMed]20. Lee HS, Kim CM. Effects of oral health impact profile (OHIP) on depression and quality of life among community-dwelling Korean elderly persons. J Korean Acad Community Health Nurs 2012;23(3):338-46.
[Article]21. Kim HS. Sociological understanding of elderly suicide and its primary prevention. J Korean Gerontol Soc 2000;23(2):167-87.22. Raue PJ, Meyers BS, Rowe JL, Heo M, Bruce ML. Suicidal ideation among elderly homecare patients. Int J Geriatr Psychiatry 2007;22(1):32-7.
[Article] [PubMed]23. Park JS, Park YK, Jeong SH, Lee CS, Kim H. Influence of resilience and depression on suicidal ideation in elderly. J Korean Gerontol Soc 2014;34(2):247-58.
